2023年10月24日,北京航空航天大学人工智能研究院郑志明院士团队在《Nature Communications》期刊在线发表了题为“Enhanced brain structure-function tethering in transmodal cortex revealed by high-frequency eigenmodes”的学术论文。该研究指出高频特征模对应的扩散模式有助于解释跨模态联合皮层的结构和功能连接耦合,加深了对大脑复杂功能交互模式及其形成机理的理解。

脑科学和神经科学是当前国际的热点前沿,对理解认知行为的产生、神经疾病的治疗和人工智能的发展都具有重要意义。然而,大脑结构连接如何支持区域间复杂的功能交互仍是该领域中的一个基本问题。虽然现已提出多种模型来构建它们之间的联系,但结构和功能的对应程度相对温和,功能连接网络中仍有很大一部分不能被结构解释。特别地,一些研究发现相对于单模态感觉运动皮层,跨模态联合皮层的结构和功能连接更加难以耦合。结构和功能是否在跨模态皮层相互关联,如果相互关联,它的潜在机制是什么仍是一个令人兴奋的开放性问题。
该研究发现结构-功能的解耦可能不是大脑组织的固有属性,而是可以被区域异质的并行扩散机制更好的解释。
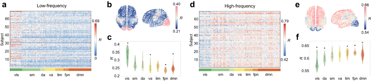
该研究探讨了由不同特征模描述的频率特异的扩散模式对大脑结构-功能耦合的区域异质性贡献(图1),发现以往被认为可以解释全脑功能连接的低频特征模对联合皮层区域的解释较低,产生了沿单模态-跨模态宏观梯度的结构-功能解耦,而被认为与噪声和随机模式相关的高频特征模对联合皮层功能连接的解释优于对初级感知区的解释,产生了沿单模态-跨模态梯度逐渐增强的结构-功能耦合(图2)。进一步,研究发现结构-功能耦合强度随加入高频特征模数目的增加而稳定持续增长,其中增长百分比最大的区域主要集中在下顶叶、岛叶、扣带回和前额叶,说明高频特征模对应的扩散模式有助于增强对大脑(尤其是跨模态联合皮层)的结构-功能关系的理解(图3)。

图1 不同特征模对大脑结构-功能耦合的区域异质性作用

图2 基于低频特征模的结构-功能解耦和基于高频特征模的结构-功能耦合

图3 结构-功能耦合被高频特征模增强
在此项研究中,博士生杨雅倩为第一作者,研究院助理教授王鑫、教授唐绍婷为共同通讯作者,北京航空航天大学为第一单位。该研究工作得到了国家重点研发计划和国家自然科学基金的支持。
唐绍婷教授小组长期从事社会大数据与复杂系统、演化博弈论、脑科学与人工智能等数学信息交叉领域研究,欢迎对相关科研方向感兴趣的本科生加入。
论文链接:https://www.nature.com/articles/s41467-023-42053-4